Organizations often try to improve communication and collaboration by introducing new tools. Yet collaboration rarely succeeds or fails because of the technology itself. It succeeds or fails because of how work is designed.
Work design refers to the process of organizing tasks, responsibilities, and systems so people can perform effectively. Researcher Thomas Mercadal describes work design as an approach to structuring work in ways that improve productivity, satisfaction, and overall workplace efficiency. That definition implies something broader than a traditional organizational chart. Work design is a system in which multiple elements interact to shape how people coordinate their efforts.

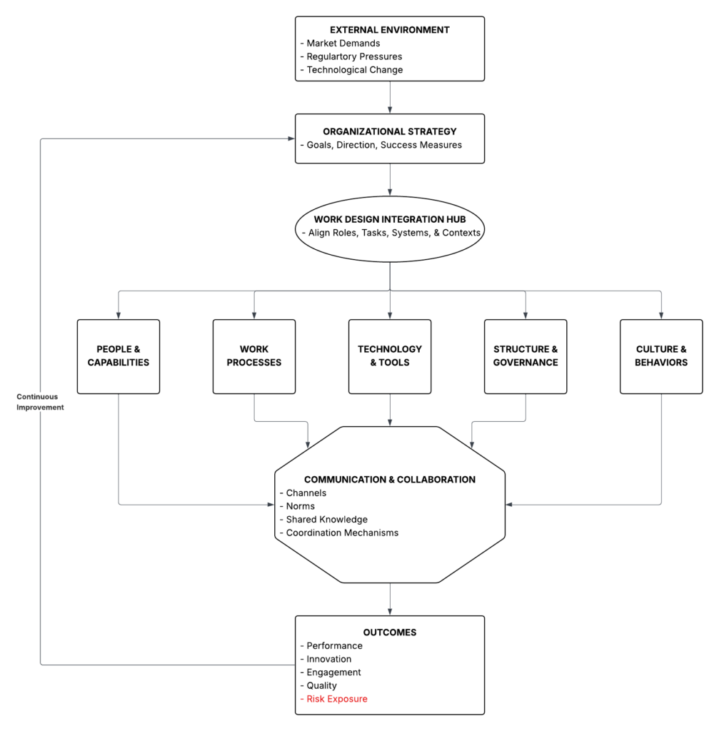
I created the simple diagram accompanying this article during graduate coursework on organizational and information systems design. The graphic is intentionally rudimentary and should not be interpreted as a formal model or functional architecture diagram. Its purpose is simply to illustrate how I think about the relationships between strategy, work design, and communication in modern organizations.
The diagram places a “work design integration hub” at the center. Strategy establishes goals and direction, but strategy alone does not produce results. Between strategy and execution sits the practical work of aligning roles, tasks, tools, and accountability. The integration hub represents that translation layer.
From there, five elements shape how work actually unfolds: people and capabilities, work processes, technology and tools, structure and governance, and culture and behaviors. Communication and collaboration emerge from the interaction of these components rather than existing as a separate organizational pillar. Channels, norms, shared knowledge, and coordination mechanisms are ultimately reflections of deeper design decisions.
This perspective helps explain why advances in organizational IT have produced both significant benefits and new challenges.
Cloud collaboration platforms and shared digital workspaces have made it possible for teams to coordinate across locations and time zones with unprecedented speed. Leadership researcher John H. Westover notes in strategies for effective employee communication and collaboration that organizations must rethink how people connect in the digital age. Asynchronous messaging platforms, virtual meeting environments, and AI-enabled communication tools all expand how information can flow across an organization.
At the same time, these technologies introduce new complexities. Constant messaging can increase cognitive load. Video meetings can replace spontaneous conversations but rarely replicate them. AI tools can summarize discussions and generate content, yet they also introduce questions about accuracy, oversight, and information overload.
In science fiction, advanced systems often appear to operate with perfect coordination. In reality, organizations only approach that level of alignment when the underlying design of work supports it. Technology can amplify efficiency, but it can just as easily amplify confusion if roles, processes, and governance structures are poorly aligned.
That is why thoughtful work design remains essential even as collaboration tools evolve. Technology should support the nature of work rather than define it. When strategy, structure, and culture align with the tools an organization adopts, communication becomes clearer and coordination improves.
The outcomes of effective work design include stronger performance, higher engagement, better innovation, and improved quality. But responsible design must also acknowledge risk exposure. New systems can create coordination overload, security vulnerabilities, or cultural friction if they are introduced without careful alignment.
Communication and collaboration are therefore not products that can be installed. They are properties that emerge from how work itself is structured. Technology will continue to change the tools organizations use, but the effectiveness of those tools will always depend on the design of the systems surrounding them.

